Permit Requirements for Aquaculture in Connecticut

Aquaculture in Connecticut

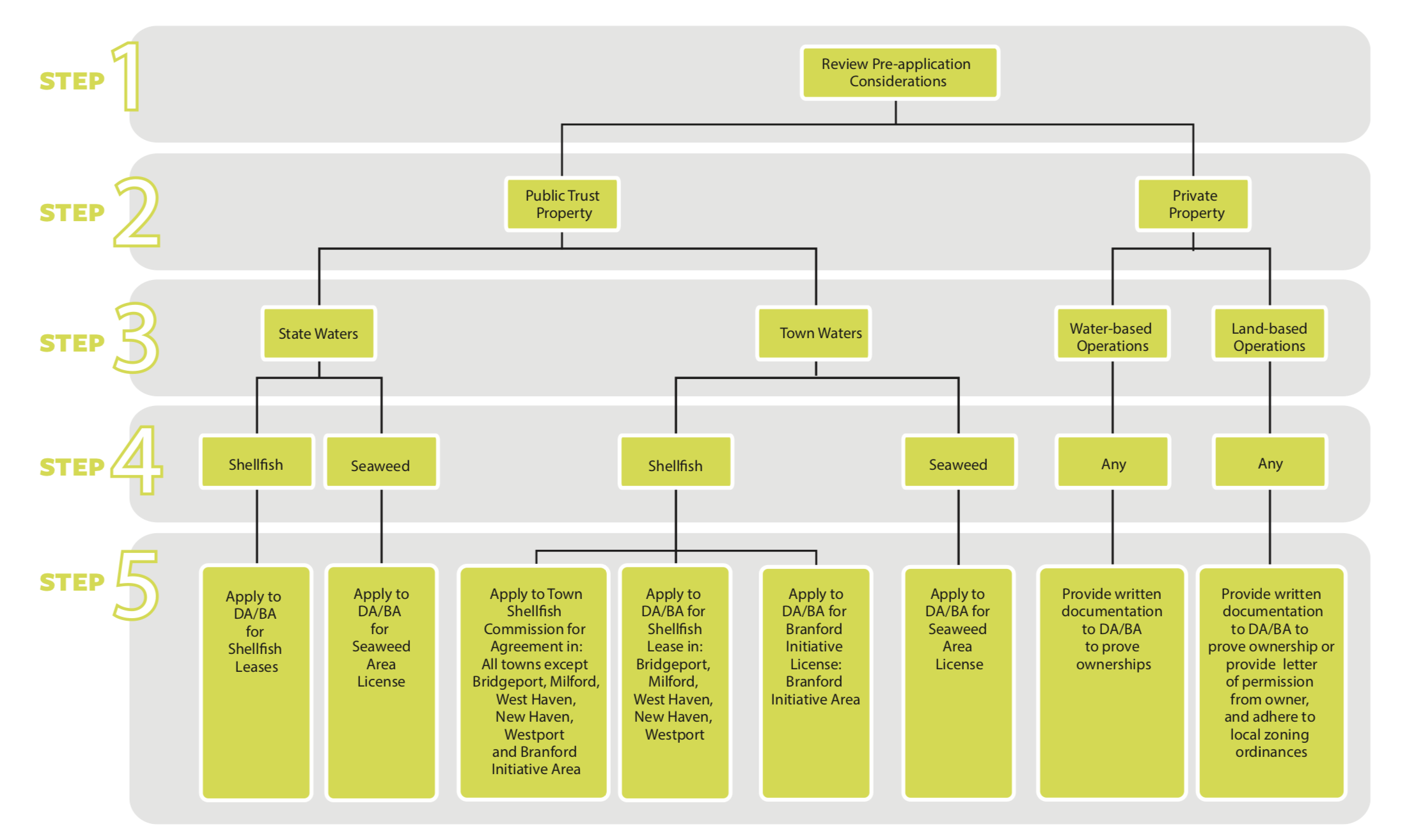
Aquaculture is defined in the Connecticut General Statutes (Sec. 22-11c.) as “the controlled rearing, cultivation and harvest of aquatic plants and animals in land-based and marine-based culture systems, tanks, containers, impoundments, floating or submerged nets or pens and ponds.” Aquaculture is governed by the Connecticut General Statutes, and is subject to other municipal, state and federal regulations. Relevant statutes and regulations can be found in section 7 of the Guide to Marine Aquaculture Permitting in Connecticut put out by Connecticut Sea Grant.

The Guide to Marine Aquaculture Permitting in Connecticut lays out five steps to establishing an aquaculture operation:

  • Site Selection & Designation - Use the Aquaculture Mapping Atlas for site selection
  • Use of Aquaculture Organisms
  • Planting & Cultivation
  • Production
  • Handling, Harvest & Sale

Download the Joint Agency Application to Conduct Marine Aquaculture in Connecticut here.

Matthew.Bartell@ct.gov assists applicants through the aquaculture permitting process. 

5 steps to aquaculture guide