Frequently Asked Questions about Mastery-Based Learning

FAQs

  • How is Mastery-Based Learning Assessed?
    Answer:

    Traditional assessment is insufficient to support the MBL environment. The traditional practice of averaging a student’s achievement over time, including factors such as behavior in determining grades, do not paint an accurate picture of a student’s attainment of competencies. In an MBL environment, not only is the learning individualized, but the way students demonstrate mastery is tailored to their needs and strengths. The same competency may appear in multiple content areas and be measured with a wide variety of assessments, such as projects or exhibitions.

    To effectively respond to the information about student learning gleaned from formative assessments, instruction must be equitable and responsive and fundamentally student centered. In this environment, assessments reveal student needs as they arise. Paths to mastery must be flexible, individualized and include research-based and accessible specialized instruction, timely intervention, enrichment and acceleration.

    Based on what students know and are able to do, student performance on assessments drives the following critical educational decisions:

    1. classroom instructional practices; 
    2. remediation and support; 
    3. grade promotion; and 
    4. the awarding of credits toward graduation.
  • How is Mastery-Based Learning different from more traditional approaches?
    Answer: MBL presents learning objectives as a series of building blocks. Students move through the course material focusing on one block at a time. Instead of getting a grade that averages a student’s performance across a range of topics without necessarily ensuring mastery, under an MBL environment, a student is evaluated based on his or her ability to demonstrate competencies (individual skills or bodies of knowledge).
  • How will Mastery-Based Learning benefit my child?
    Answer: An MBL environment is a more individualized approach than a traditional model. Teachers and parents see areas where students are struggling and can provide the timely feedback and support needed to address learning gaps and keep students moving forward. This approach allows students to move through the course material at their own pace.
  • Mastery-Based Learning is designed so that all students gain mastery but not all students are the same. Is it really possible to expect that all will graduate at the same level?
    Answer: The goal of MBL is not to make all students the same. In fact, it recognizes that we are all individuals and we all learn at different paces, mastering some material faster than others. The goal of MBL is to ensure that all students are mastering ALL of the critical content, knowledge and skills they need to succeed in college or career. Some students will move through material faster than others, and some will exceed the benchmarks for proficiency.
  • Is this the same thing as the Connecticut Core Standards?
    Answer: No. The Connecticut Core Standards (CCS) outline what students need to know at the end of each grade level. CCS does not tell teachers or school districts how to get to those standards. A mastery- based approach is one way to design the learning environment and curriculum to meet state and local standards, including and beyond the CCS.
  • Mastery-Based Learning may be great for students who fall behind, but won’t it disadvantage high achievers?
    Answer: No. Education systems that use MBL focus on the individual student. As a result, students progress at their own pace. Those who are able to master given material more quickly advance right away instead of waiting for others to catch up—giving them a chance to move even further along than in traditional systems.
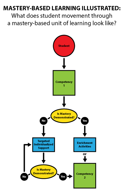
  • What does student movement through a mastery-based unit of learning look like?
    Answer:

    Mastery-based learning illustrated

  • What is a Mastery-Based Learning (MBL) Environment?
    Answer:

    An MBL environment consists of state standards and district-level competencies and puts focus on students demonstrating what they know and are able to do through the compilation of a body of evidence. The competencies that all students are expected to meet are clearly articulated.

    It is recommended that a core set of competencies be developed at the district level that align with state content standards. Since it is impossible to define everything a student will learn during the course of his or her K-12 education, individual students and teachers are empowered to pursue areas of specific interest and anticipated future needs.

    The identified competencies must be drawn from, and align with, the various state content standards. Since the various state content standards that will be used to create the competencies are structured differently and use different language, districts should consider creating a system of common language across grades in order to better communicate expectations to students and parents. The structure of the learning environment is based on locally-developed graduation competencies; content area graduation competencies; and unit-based student learning objectives.

    Locally-Developed Graduation Competencies are standards created by individual districts through research- based curricular concepts that focus instruction on the most foundational, enduring and leveraged concepts and skills within district-determined competencies.

    Content Area Graduation Competencies are standards that focus instruction on the most foundational, enduring and leveraged concepts and skills within each content area. Attaining these competencies requires multiple years of learning as students engage with and deepen their capacity through age-level appropriate goals. Students are expected to demonstrate achievement of each graduation competency in each required content area over time. Five to eight content area graduation competencies in each content area are recommended.

    Unit–Based Student Learning Objectives derive from competencies. They are daily classroom learning expectations grouped by units of study or grade levels. They are defined statements of what a student needs to know or be able to do and facilitate the progression toward a complex critical knowledge base or skill.

    To maximize student achievement of competencies, the development and implementation of relevant and authentic learning experiences will enable students to attain these competencies through varied student- centered means. Referred to as pathways, these student-centered experiences extend student learning from the classroom to the community. Pathways in concert with a common set of state content standards in all content areas, ensure that all students are prepared for college, career and civic life.

  • Why is the mastery approach the right one?
    Answer: An MBL approach focuses on making sure that students demonstrate proficiency in critical knowledge and skills, rather than moving on to new competencies before they are ready. This approach focuses on the individual student. That means that high-achieving students are not held back and others are not forced on before they are ready.
  • Why the need for change? This isn’t how we were taught in school.
    Answer: Everything in our world has changed since our childhood except for the way we educate our students. Technology has advanced rapidly, our economy has become increasingly global, and the jobs of tomorrow require a much higher set of skills. MBL is one of the options available to schools and districts in Connecticut who want to make these changes. With an MBL environment, students benefit with an increased choice in their learning.
  • Will this change hurt the chances of our students to get into college? How about the most exclusive colleges?
    Answer: No. Admissions counselors at colleges review transcripts from all 50 states and from hundreds of countries around the world. As a result, counselors have become very familiar with a wide range of student evaluations. A transcript from an MBL environment provides college admissions counselors with high levels of detail about a student’s preparation and what makes a particular student unique. All of Connecticut’s public community colleges and state universities have signed a pledge to accept transcripts that are mastery-based.