Overview
Introduction
In accordance with the Connecticut General Statutes (C.G.S.) Section 10-221a(f)(3) passed by the Connecticut State Legislature, the Connecticut State Department of Education (CSDE) is required to create and distribute guidance to support educators in schools and districts interested in implementing a mastery-based system as follows:
Determination of eligible credits shall be at the discretion of the local or regional board of education, provided the primary focus of the curriculum of eligible credits corresponds directly to the subject matter of the specified course requirements. The local or regional board of education may permit a student to graduate during a period of expulsion pursuant to section 10-233d, if the board determines the student has satisfactorily completed the necessary credits pursuant to this section. The requirements of this section shall apply to any student requiring special education pursuant to section 10-76a, except when the planning and placement team for such student determines the requirement not to be appropriate. For purposes of this section, a credit shall consist of not less than the equivalent of a forty-minute class period for each school day of a school year except for a credit or part of a credit toward high school graduation earned (1) at an institution accredited by the Board of Regents for Higher Education or State Board of Education or regionally accredited (2) through on-line coursework that is in accordance with a policy adopted pursuant to subsection (g) of this section, or (3) through a demonstration of mastery based on competency and performance standards, in accordance with guidelines adopted by the State Board of Education.
The State Board of Education Guidelines are designed as an effort to support local decisions regarding policy, practice and community engagement. The guidelines are developed so that student expectations for Mastery- Based Learning (MBL) align with state content standards. They also include provisions for multiple pathways for learning and local accountability for the implementation of equitable learning for all students. The intent is to create increased flexibility for students, teachers, schools, districts and their communities to design and individualize learning in alignment with state content standards and frameworks. Additionally, the CSDE will develop a series of resources for local use and distribute these resources in multiple ways including using a Web site.
Vision
The vision for this work is to ensure all students are prepared for college, career and civic life through multiple and flexible pathways for learning, including mastery-based systems of accountability for student growth.
MBL places emphasis on rigorous college and career learning competencies and quality instruction and curriculum drawn from state graduation requirements and state content standards. Learning will emphasize authentic experiences and application of critical knowledge that students engage in at school, in the community or online.
Plan of Action
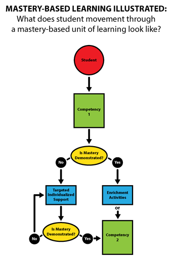
While teachers have always used state content standards in their summative assessments, MBL requires students to demonstrate mastery of the aligned competencies in order to move ahead. MBL pushes schools to create powerful learning experiences for every student regardless of his/her past learning history and allows students to demonstrate mastery through a body of evidence. MBL requires students to meet state identified standards and local competencies that are assessed through multiple and flexible pathways in a learner- centered environment.
Mastery-Based Learning
Connecticut students can learn through STUDENT-CENTERED pathways that ensure college and career readiness

- Students are empowered to take ownership of their learning.
- Rigorous, flexible learning opportunities prepare students for college, careers and civic life.
- Paths to completion are flexible to meet student needs and interests.
- Learning takes place through realworld application and is not constrained by time and place.
- Instruction is fundamentally designed around the learner.
- All students are ready and able to succeed in a global environment.
- Multiple sources of data are used to provide timely intervention and/or acceleration.
- Graduation is determined by student mastery and success on explicit, measurable learning outcomes.
Guidelines for Implementation
Connecticut schools and districts employing mastery-based demonstrations for credits as identified in Section 10-221a, should consider the following when planning:
I. Community Engagement
- Create an ongoing process and multiple resources to inform all constituents (students, parents, teachers, administrators, community members, and business leaders) regarding the concepts of MBL, and how it works in your schools/district.
- Topics for engagement and understanding may include:
- changes in how students will demonstrate mastery of competencies and meet state content standards;
- expectations for movement through a learning progression and graduation; and
- ways that community members can help to enhance student learning experiences.
II. Practice
- Identify locally-developed graduation competencies that align with current state content standards.
- Ensure graduation competencies are identified for each content area required in current statutory requirements.
- Identify how the content area graduation competencies are distributed among the courses that learners are required to take for graduation.
- Employ a variety of instructional strategies that foster both individualized learning and mastery of competencies.
- Implement a system to ensure validity of assessments and reliability of scoring.
- Employ a variety of assessment methods, including performance assessments, by which learners can demonstrate mastery (if necessary, student may demonstrate on multiple occasions through multiple measures).
- Develop assessments to measure a learner¡¦s progression and to provide immediate feedback and support to the learner and teacher.
- Develop or identify assessments that will be used to determine placement for learners who transfer into a MBL environment or for any learner who requires a placement assessment.
- Coordinate requirements for Student Success Plans with MBL activities to promote opportunities for academic rigor, provide enrichment and enhance extended learning opportunities for learners who may want to go beyond or learn outside of the established curriculum.
- Provide avenues of support for learners who demonstrate a need for additional assistance in accordance with current statutory requirements.
-
-
Districts should also consider the following when implementing MBL:
- development of rubrics to describe progress of student work habits;
- updating reporting materials including, but not limited to report cards, progress reports, transcripts and school profile; and
- reviewing, and as is necessary, revising the school schedule and use of time to implement MBL.
-
Considerations for Implementation of Mastery-Based Learning in Special Populations
Equity is central to mastery education. MBL provides an environment that will help students from all socioeconomic, racial, ethnic and linguistic backgrounds, including those with disabilities. This environment will allow students to reach essential academic standards that will prepare them for a productive life beyond graduation from high school. The practice of promoting students based on their age, minimum achievement or seat time, which can lead to learning gaps, is therefore eliminated. All students are held to the same high expectations with instruction individualized to meet each student's strengths and challenges.
Concerns related to economic disparity
1. Research shows that there is a disparity in development of metacognition (ability to define and direct one’s own thought process) strategies and language skills that is directly correlated to family income and education.
Mitigation: Schools must determine the gaps in each child’s metacognitive and language skills and develop interventions to address gaps in preparation for learning.
2. Self-regulation and goal-oriented strategies are crucial skills for success in a mastery-based setting. Significant differences are observed when comparing lower- and higher-income students.
Mitigation: Differentiated instruction and customized supports must be systemic and provided for students who struggle, as well as interventions that develop their metacognitive and self-regulation skills.
3. Technological inequality – the digital divide may exist at the district, school and/or community level. Students who come from affluent homes are at an advantage because they acquire technology skills at home.
Mitigation: Districts and teachers revise homework practices and expectations in order to allow all students to participate regardless of technology at home.
4. Access to rigorous learning experiences outside the traditional school day and year is impacted by available financial resources to provide access to supplemental learning materials and experiences, as well as adult caregiver time to identify opportunities and provide transportation.
Mitigation: Districts and schools actively communicate opportunities to parents, especially free or low-cost offerings in low-income areas.
Concerns related to Special Education Students:
1. How will students with learning disabilities fare in a system that mandates mastery of all competencies?
Mitigation: Educators can look at multiple measures of what students actually know and can do rather than rely solely on tests.
2. How will a student’s IEP be incorporated in Mastery-Based Learning?
Mitigation: Students’ IEP goals should align with Connecticut Core Standards and State Content Standards.
3. Will the standards be lowered for students with learning challenges?
Mitigation: The standards will not be lowered; rather, ways to demonstrate mastery of a standard should be tailored to the student.
Concerns related to EL Students:
1. If students are not proficient with the English language how can they master standards at the same rate as native English speakers?
Mitigation: Schools that effectively accommodate differences in culture and language do not dilute or defer academic experiences but enrich opportunities to learn by closing the gap between what students know and what they need to know.
2. Some students are behind educationally and socially, as well as in English language acquisition.
Mitigation: Offer a culturally responsive environment embedded with special support for students who are English learners.
Reference: https://www2.ed.gov
III. Policy
Identify, create, and/or revise policy and/or procedures in order to:
- Ensure adequate time and resources for professional development and collaboration for educators and administrators and alignment of educator evaluation processes with implementation of MBL.
- Identify how; and allow learners to demonstrate mastery of a graduation competency both through school courses and outside opportunities based on prior knowledge and learning.
- Allow learners to advance to future learning upon demonstration of mastery and invoke supports and additional time when needed.
- Determine how English learners will be provided with the support necessary to master the graduation competencies.
- Determine how students with Individualized Education Plans (IEPs) and 504 plans will be provided with the support necessary to master the locally-developed graduation competencies and Connecticut State Graduation Requirements.
- Support the creation of IEPs and 504 plans that align with competencies as appropriate.
- Provide opportunities and support, and allocate time and locations of learning, for off-campus learning opportunities, including consideration of insurance and liability matters.
- Ensure that college admissions personnel understand transcripts.
- Implement support systems for learners.
Districts should also consider the following when implementing MBL:
- Review, and possibly revise, additional district procedures and policies including, but not limited to, rank in class, co-curricular participation, technology usage, grade-level placement, honor roll and grading practices
Download a printable version of the guidelines for implementation [PDF]
