Connecticut Assistive Technology Guidelines - Section 1: For Ages 3-22


Consideration of Assistive Technology Needs


Chapter contents

The question of whether a student needs AT requires thoughtful attention and analysis of all areas related to that student’s goals. The consideration process presented in this document was developed to help the PPT/IEP team simplify this analysis, organize information, and lead the discussion.

This process is adapted from several sources, including the Student, Environment, Task, and Tools (SETT) procedure developed by Joy Zabala; the Consideration Guide from WATI — the Wisconsin Assistive Technology Initiative (appendix 8); the Consideration Process from John Hopkins University (appendix 6); the Consideration Checklist from the GPAT - Georgia Project for Assistive Technology (appendix 7); and QIAT, the Quality Indicators for consideration of AT needs (appendix 1). 

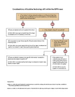
A consideration flow chart (figure 1) provides a framework for a brief discussion and format for documenting decisions the PPT/IEP team makes. The consideration process begins with the PPT/IEP team reviewing information about the student, any issues that a student may have in accessing the curriculum, and participation in and progress toward completing educational goals. The review includes gathering information about the following:

  • the student’s skills or issues of access affecting his or her performance; 
  • the environments where the student completes goals and activities; 
  • the tasks that the student needs to accomplish and the student’s present level of performance on that task; and 
  • other strategies (technology or nontechnology strategies), modifications or accommodations already in use (Zabala, 1999).

Figure 1. Consideration of AT within the IEP Process Flow Chart 

Consideration within the IEP process flow chart

For cases where AT needs have already been determined through an AT assessment, the PPT/IEP team should review the recommendations of the assessment and document its action on the IEP. The PPT/IEP team can use the quality indicators for consideration of AT (appendixes 1, 2 and 3) to guide and evaluate its current practices and decision-making processes when considering AT.

The PPT/IEP team should discuss whether AT is required, whether it may be required, or whether more information is needed in order to make a decision. If the PPT/IEP team determines that the student requires AT and is aware of technology that meets the student’s needs, such as technology that is already available in the student’s educational environment, or that the student has been using successfully to meet IEP goals and objectives, it should record the devices and services on the IEP. 

When the PPT/IEP team is unsure of the need, appropriateness, or availability of AT during the consideration discussion, it will need to gather more information. This can occur in many ways:

  • through trials of possible AT; 
  • gathering information on possible AT devices; 
  • survey the student’s needs by calling upon a professional with expertise in AT; and/or 
  • when indicated, refer the student for an AT assessment. 

To complete the consideration determination in such cases, the PPT/IEP team should document what services the team requires (such as training and technical assistance) and specific action required. For example, team members decide to try word prediction with a student and write into the IEP that a “six-week trial of word prediction will occur”. Lastly, if the PPT considers AT and finds that none is required at that time, the PPT should document that decision and the process used to make the decision.

Elements of Consideration

When considering AT, the Georgia Project for Assistive Technology (GPAT) suggests addressing the following:

  • The process should be applicable to students with all types of disabilities and ability levels. Therefore, it would be applicable to students in preschool special education programs, students in school-based academic programs, and students with more severe disabilities participating in a functional instructional program. 
  • The process should be applicable to students of all ages. This would include students in preschool programs as well as students transitioning from the school system to postsecondary environments. 
  • The process should include an analysis of the instructional and access areas that are relevant to the student. 
  • The process should also include a review of the educationally relevant tasks with each of the appropriate instructional access areas. 
  • The process should include a review of the different environments in which the student is required to produce the relevant tasks referenced above. 
  • The process should include a review of the standard classroom tools, accommodations, modifications, and AT solutions that are currently in place and a determination as to whether these strategies are adequate to meet the student’s needs. 
  • The process should include a generation of potential solutions, including AT, if the student’s needs are not being met.

After identifying the required tasks within the relevant instructional areas, the PPT/IEP team members should determine whether the student can complete the identified tasks independently using standard classroom tools.

For more information on determining whether a student can complete tasks independently, refer to figure 2 and appendix 7, column B.

Standard classroom tools are defined as technology solutions that are typically available in the general education curriculum. If the student can independently complete the required tasks within an identified instructional area using standard classroom tools, then the consideration process for that area is completed. If the tool is required for the student to access, participate in, and make progress in the general education, it should be documented in the IEP. If the student cannot complete the identified tasks independently, then the educators should determine whether the student’s needs are currently being met with accommodations and modifications that are in place or with currently available AT tools (appendix 7, column C). If the student’s needs are being met in one or more of these ways, then the consideration process for this particular area is completed, and such AT should be documented in the IEP. 

If the student’s needs are not being met, then the PPT/IEP team should identify additional solutions (appendix 7, column D) that may be needed. These solutions may include additional accommodations and modifications that may need to be implemented, trial use of an AT device, and/or referral for an AT consultation or evaluation. If potential AT devices are not known to the PPT/IEP team, the AT consideration resource guide (appendix 9), which provides a framework for identifying tasks within instructional areas and technology options ranging from low- to high-tech, may assist the PPT/IEP team to become aware of technology solutions that may be appropriate to meet the student’s needs. 

Figure 2. AT Consideration Checklist GPAT — Georgia Project for Assistive Technology  (appendix 7)

Figure 2

Consideration Outcomes

Regardless of the process used for considering AT, only a limited number of outcomes can occur. These include:

  • The student independently accomplishes required tasks within the relevant instructional or access areas using standard classroom tools. AT is not required. Best practice says this should be documented in the IEP, and the team should refer to the process it used to come to this decision. 
  • The student accomplishes the required tasks within the instructional or access areas using standard classroom tools and accommodations and modifications that are currently in place. AT is not required. Again, this decision should be documented. 
  • The student accomplishes the required tasks within the relevant instructional or access areas with AT that has been determined to be educationally necessary and is currently in place. AT is required. Document required AT devices and services in the IEP. Monitor the use of the AT and make changes as needed. 
  • The student cannot accomplish the required tasks within the relevant instructional or access areas with accommodations, AT, and/or modifications that are currently in place. 
    • If potential AT solutions are known to the PPT/IEP team, trial use of the identified AT solution may be documented in the IEP and implemented. 
    • If potential AT solutions are not known to the PPT/IEP team, they may choose to consult with district personnel, recruit consultants who can assist the team in addressing AT, or refer the student for an AT evaluation. A trial-use period may be recommended at the end of the consultation or evaluation. The team should document its action plan. 

Documenting Consideration of AT in the IEP

The best practice is to document the decision-making process used to address the student’s need for AT. For example, a statement such as the following could be used to document that AT was considered but not required: “An analysis of the required tasks within the relevant instructional areas revealed that Steve can independently accomplish the tasks; therefore, AT is not required.” For a student requiring AT, a statement such as the following could be used to document the consideration process: “An analysis of the required tasks within the relevant instructional areas revealed that Lorena has difficulty completing math calculations; therefore, it is recommended that she have access to a handheld calculator to complete math calculations in all classes.”

Because AT can be any simple device, it is important to document the use of all instructional aids and the student’s response to them during learning. The instructional aid can be any no-tech, low-tech, and high-tech tool. Emphasis is on the benefit these tools provide the student in the typical setting(s) in which they will be used. Be mindful of individual student needs to document AT in the IEP.

For examples of documenting AT requirements, please refer to the WATI AT consideration guide.

AT required by the student should also be addressed in other components of the IEP, including the present levels of performance, the listing of special education and related services, the listing of supplemental aids and services, the listing of required accommodations and modifications, the listing of accommodations and modifications required for participation in districtwide and statewide assessments, and in the annual goals, objectives, and benchmarks (GPAT, Legal Mandates for Assistive Technology 2008). 

OSERS Guidance Return to School Roadmap

On September 30, 2021, the Office of Special Education and Rehabilitative Service (OSERS) released a guiding document titled: Return to School Roadmap: Development and Implementation of Individualized Education Programs. The following is an excerpt from this guidance regarding the COVID-19 Pandemic:

“Considering the Assistive Technology Needs of a Child with a Disability

When developing, reviewing, or revising a child’s IEP, the IEP Team must consider whether the child needs assistive technology devices and services. 34 C.F.R. § 300.324(a)(2)(v). As a result of the COVID‑19 pandemic, some children with disabilities and their families may have, for the first time, used assistive technology devices and services as part of the child’s access to FAPE. Challenges with ensuring equitable access to technology and Wi-Fi connectivity during this time may have affected whether and how the child received appropriate services to support skill development and progress toward attaining the child’s IEP annual goals.”

Further information is included within the document regarding LEAs that provide laptops or other technology devices to facilitate virtual instruction, as well as steps that SEAs and LEAs can take to ensure equitable access to support the learning of students with disabilities.